mirror of
https://github.com/meta-llama/llama-stack.git
synced 2026-01-02 00:04:29 +00:00
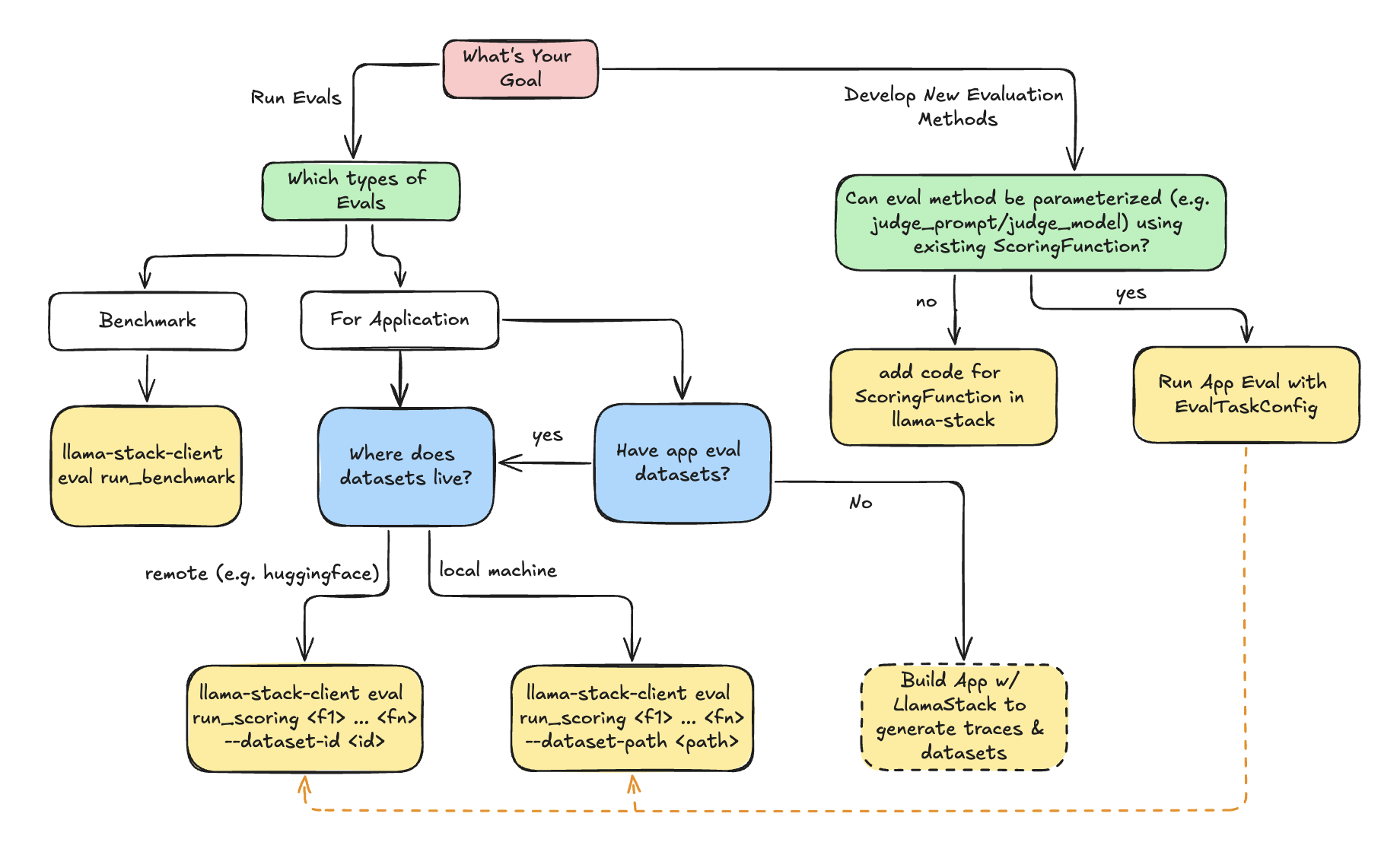
# What does this PR do? - add notebooks - restructure docs ## Test Plan <img width="1201" alt="image" src="https://github.com/user-attachments/assets/3f9a09d9-b5ec-406c-b44b-e896e340d209" /> <img width="1202" alt="image" src="https://github.com/user-attachments/assets/fdc1173f-2417-4ad6-845e-4f265fc40a31" /> <img width="1201" alt="image" src="https://github.com/user-attachments/assets/b1e4e2a8-acf6-4ef2-a2fc-00d26cf32359" /> ## Sources Please link relevant resources if necessary. ## Before submitting - [ ] This PR fixes a typo or improves the docs (you can dismiss the other checks if that's the case). - [ ] Ran pre-commit to handle lint / formatting issues. - [ ] Read the [contributor guideline](https://github.com/meta-llama/llama-stack/blob/main/CONTRIBUTING.md), Pull Request section? - [ ] Updated relevant documentation. - [ ] Wrote necessary unit or integration tests.
249 KiB
1840x1124px
249 KiB
1840x1124px