mirror of
https://github.com/meta-llama/llama-stack.git
synced 2026-01-01 04:34:33 +00:00
# What does this PR do? - Update `/eval-tasks` to `/benchmarks` - ⚠️ Remove differentiation between `app` v.s. `benchmark` eval task config. Now we only have `BenchmarkConfig`. The overloaded `benchmark` is confusing and do not add any value. Backward compatibility is being kept as the "type" is not being used anywhere. [//]: # (If resolving an issue, uncomment and update the line below) [//]: # (Closes #[issue-number]) ## Test Plan - This change is backward compatible - Run notebook test with ``` pytest -v -s --nbval-lax ./docs/getting_started.ipynb pytest -v -s --nbval-lax ./docs/notebooks/Llama_Stack_Benchmark_Evals.ipynb ``` <img width="846" alt="image" src="https://github.com/user-attachments/assets/d2fc06a7-593a-444f-bc1f-10ab9b0c843d" /> [//]: # (## Documentation) [//]: # (- [ ] Added a Changelog entry if the change is significant) --------- Signed-off-by: Ihar Hrachyshka <ihar.hrachyshka@gmail.com> Signed-off-by: Ben Browning <bbrownin@redhat.com> Signed-off-by: Sébastien Han <seb@redhat.com> Signed-off-by: reidliu <reid201711@gmail.com> Co-authored-by: Ihar Hrachyshka <ihar.hrachyshka@gmail.com> Co-authored-by: Ben Browning <ben324@gmail.com> Co-authored-by: Sébastien Han <seb@redhat.com> Co-authored-by: Reid <61492567+reidliu41@users.noreply.github.com> Co-authored-by: reidliu <reid201711@gmail.com> Co-authored-by: Yuan Tang <terrytangyuan@gmail.com>
2.3 KiB
2.3 KiB
Evaluation Concepts
The Llama Stack Evaluation flow allows you to run evaluations on your GenAI application datasets or pre-registered benchmarks.
We introduce a set of APIs in Llama Stack for supporting running evaluations of LLM applications.
/datasetio+/datasetsAPI/scoring+/scoring_functionsAPI/eval+/benchmarksAPI
This guide goes over the sets of APIs and developer experience flow of using Llama Stack to run evaluations for different use cases. Checkout our Colab notebook on working examples with evaluations here.
Evaluation Concepts
The Evaluation APIs are associated with a set of Resources as shown in the following diagram. Please visit the Resources section in our Core Concepts guide for better high-level understanding.
- DatasetIO: defines interface with datasets and data loaders.
- Associated with
Datasetresource.
- Associated with
- Scoring: evaluate outputs of the system.
- Associated with
ScoringFunctionresource. We provide a suite of out-of-the box scoring functions and also the ability for you to add custom evaluators. These scoring functions are the core part of defining an evaluation task to output evaluation metrics.
- Associated with
- Eval: generate outputs (via Inference or Agents) and perform scoring.
- Associated with
Benchmarkresource.
- Associated with
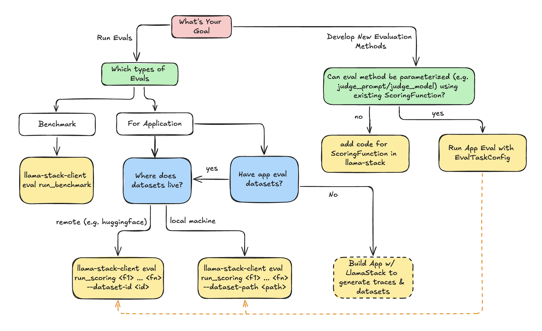
Use the following decision tree to decide how to use LlamaStack Evaluation flow.

:class: tip
- **Benchmark Evaluation** is a well-defined eval-task consisting of `dataset` and `scoring_function`. The generation (inference or agent) will be done as part of evaluation.
- **Application Evaluation** assumes users already have app inputs & generated outputs. Evaluation will purely focus on scoring the generated outputs via scoring functions (e.g. LLM-as-judge).
What's Next?
- Check out our Colab notebook on working examples with evaluations here.
- Check out our Evaluation Reference for more details on the APIs.
